We’re getting ready to run the NCEA Literacy and Numeracy exams here at Rolleston College from Monday 1 September to Wednesday 3 September (week 8, term three). These exams are part of a national requirement for all students working towards an NCEA qualification.
We’d like to explain what’s happening, why it matters, and what it means for your child.
The exams are on:
Monday 1 September: Writing
Tuesday 2 September: Numeracy
Wednesday 3 September: Reading
Learners who are sitting these exams will get an email telling them exactly where and when to go. There is a morning and an afternoon session on each day – your child will receive further information as to which session they are required to attend in due course.
The NCEA co-requisite exams assess whether students have the essential reading, writing, and numeracy skills needed for future learning, work, and life. From now on, all students will need to pass these three areas (only once) during their NCEA journey to achieve any Level 1, 2, or 3 qualification.
We’ve identified a group of students from years 9 and 10 to sit the exams in September, based on how they’ve been doing in their classes and their e-asTTle results.
If a year 11–13 learner has not already gained their Literacy or Numeracy qualification yet, they have also been entered. These learners are ready for the challenge and have a good chance of passing.
Learners who aren’t sitting them this time will have other chances to sit them in May and September 2026.
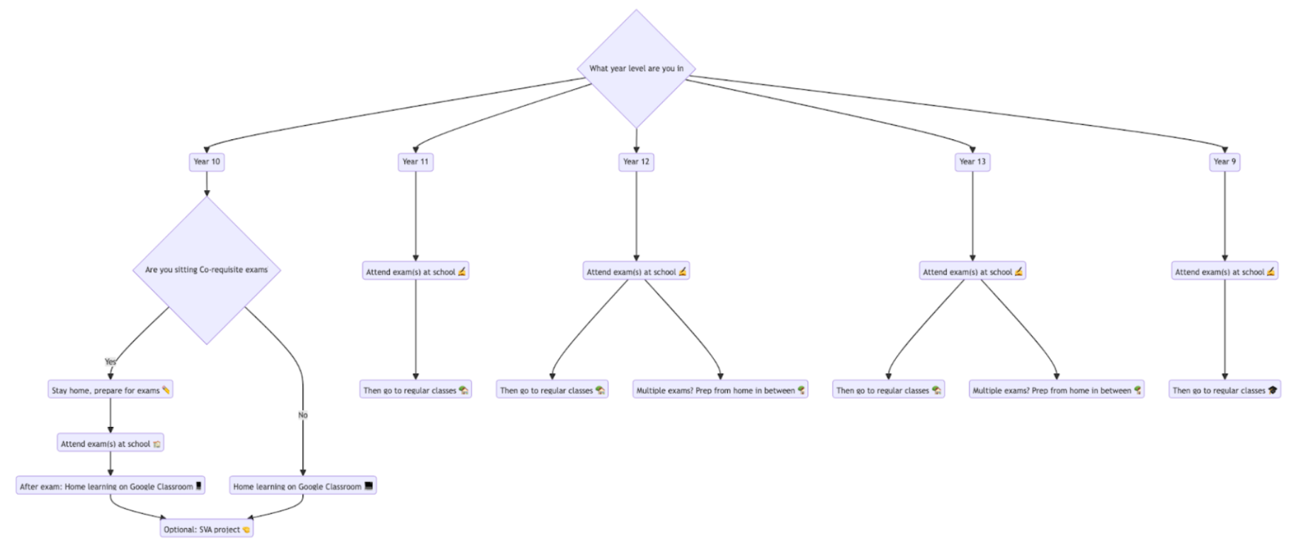
Due to the majority of year 10 years sitting these exams, our year 10 cohort will be on exam leave and will be at home from Monday 1 September to Wednesday 3 September.
Here’s what’s we’ve got planned for our year 10 learners:
Year 10s who are sitting the exams will come in for their tests and then go home
Learners who are not sitting the exams will have structured online learning from home focused on their regular timetabled classes.
They’ll also have the chance to:
Join a Student Volunteer Army project
More details will be shared with our learners on Google Classroom and by email.
Here is a flow chart to help you understand what is happening for each year level.

Learners who are sitting the exams will be invited to extra sessions at school and online resources to help them prepare. We’ll also support them with how to log in to the NCEA exam system and how to use it on the day.
We know this is a new process for many families, and we’re here to help. You can visit this site to find out more information. If you’re unsure whether your child is sitting the exams, or you have any questions at all, please don’t hesitate to get in touch with us.
Check out this poster advertising additional support our learners can access to help them prepare for the exams.
Campus One – Year 9 to 11
631 Springston Rolleston Road
Rolleston, New Zealand, 7614
Campus Two – Year 12 and 13
700 Selwyn Road
Access from Eileen Way
Rolleston, New Zealand, 7615
Transforming our world – Takahurihia te ao
Self. Community. Future.